如何用 AI工具生成论文选题
发布于教育培训
发布时间 :2026-3-2 21:23
阅读 :1分钟
在学术研究中,确定好的论文选题至关重要。DeepSeek作为强大的AI工具,能提供丰富选题思路。本教程面向学术研究者、论文创作者等目标用户,详细介绍利用DeepSeek生成与专业相关论文选题的方法。
推荐工具 :DeepSeek+腾讯元宝
①明确自身研究信息
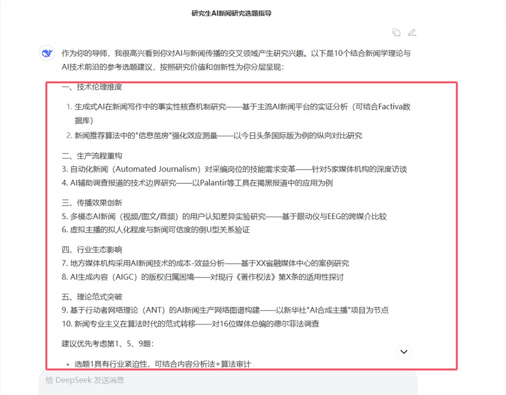
确定自己的专业、研究方向、感兴趣的技术领域以及已关注到的相关研究切入点等信息。例如,“我是一名研究生,我的专业是 xxz,我的研究方向是 xxx,我对 xx 技术领域感兴趣,我注意到有研究学者会对 xx 进行探究” 。
②构建指令
按照特定格式构建向 DeepSeek 提问的指令。指令格式为:“我是一名研究生,我的专业是 xxz,我的研究方向是 xxx,你将扮演我导师的角色,我目前正在写一篇学术论文,需要你的指导。我对 xx 技术领域感兴趣,但是我还没有形成具体、明确的研究问题。我注意到有研究学者会对 xx 进行探究,我想从这种技术入手来挖掘研究问题。请帮我推荐10个参考选题。” 在构建指令时,将自己的专业、研究方向、感兴趣的技术领域等实际信息准确填入相应位置 。
打开 DeepSeek 相关使用平台,如上述提到的官方网站或其他接入平台。在平台的输入框中,完整准确地输入构建好的指令 。
点击 “生成” 或类似提交按钮,DeepSeek 会基于其算法和知识储备,分析指令内容,生成10个与你输入信息相关的论文参考选题 。
仔细阅读 DeepSeek 生成的选题,从选题的研究价值、创新性、可行性以及与自己研究兴趣和能力的匹配度等方面进行评估。例如,判断选题是否符合当前学术热点趋势,是否有足够的研究资料支撑,自己是否有能力在规定时间内完成该选题的研究等。筛选出最适合自己进一步开展研究的选题 。
© 版权所有 AI星球岛 2026,
如何用DeepSeek进行文档管理
在数字化办公时代,高效的文档管理至关重要。DeepSeek 借助强大的 AI 能力,可帮助用
2026-04-02 21:22
27
如何用DeepSeek进行文档摘要
在信息爆炸时代,高效提取文档核心内容很重要。DeepSeek 具备强大的语言理解与处理能
2026-04-02 21:10
34
利用 OpenClaw 自动化搭建 SaaS 封装工具,实现日入 200 美金的
赚钱思路利用开源 AI 项目 OpenClaw 的全流程自动化能力,快速搭建针对特定需求的工具
2026-03-18 21:32
67
借势 AI “龙虾风暴”:小红书 OpenClaw 安装教程高收藏变现案例
抓住 AI 圈 “养龙虾” 热潮,针对 OpenClaw 部署门槛高的痛点,制作保姆级安装教程发
2026-03-18 21:25
59
如何用指令句式让豆包生成个性化学生评语库
在教育教学过程中,高效生成个性化评语能节省大量时间和精力。本文将详细介绍如何借助
2026-03-02 21:35
86














